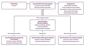
Cats Protection’s constitution is set out in the ‘Rules’ of the charity. The Charity is governed by a Board of nine unpaid directors of Cats Protection Trustee Ltd (the corporate trustee) known as the Board of Trustees of Cats Protection.
 
                The Board of Trustees has ultimate control over and responsibility for the charity’s management and administration. The Board meets six times a year to oversee the administration and management of the charity, set strategies and policies and approve all major expenditure programmes. Trustees serve for a period of three years and are then eligible for re-election to a further two terms of three years.
The Board comprises the following:
New Trustees are familiarised with the workings of the charity and its policies through induction training, visits to branches and adoption centres and meetings with the Chairman, other Directors and the Chief Executive. Ongoing training and support for all Trustees is provided through formal and informal briefings from the Chief Executive, Executive Management Team, third-party specialists or external courses as appropriate.
The Board has three sub-committees:
The implementation of policies, control of approved financial programmes and day-today operations are the responsibility of the Chief Executive, who is assisted by an Executive Management Team.
Regional staff are responsible for developing the activities of volunteer-run branches and establishing new ones in areas of need. As part of our commitment to supporting local branches, some of our management is located away from the National Cat Centre and nearer to our branches and centres across the UK. This gives more focus and support for the branches and helps provide an integrated service across branches and adoption centres.
Our work in England, Scotland, Wales and Northern Ireland is managed centrally and under the same integrated governance and management structure.
Click document title to begin download